关于一诺
|
联系一诺
|
会员服务
中文
英文
首页
动态资讯
关务咨询
AEO认证
关务内审
客户案例
培训与沙龙
延伸服务
首页
动态资讯
关务咨询
AEO认证
关务内审
客户案例
培训与沙龙
延伸服务
关于一诺
联系一诺
会员服务
首页
>
动态资讯
>
政策法规
公司新闻
政策法规
一诺观点
下载中心
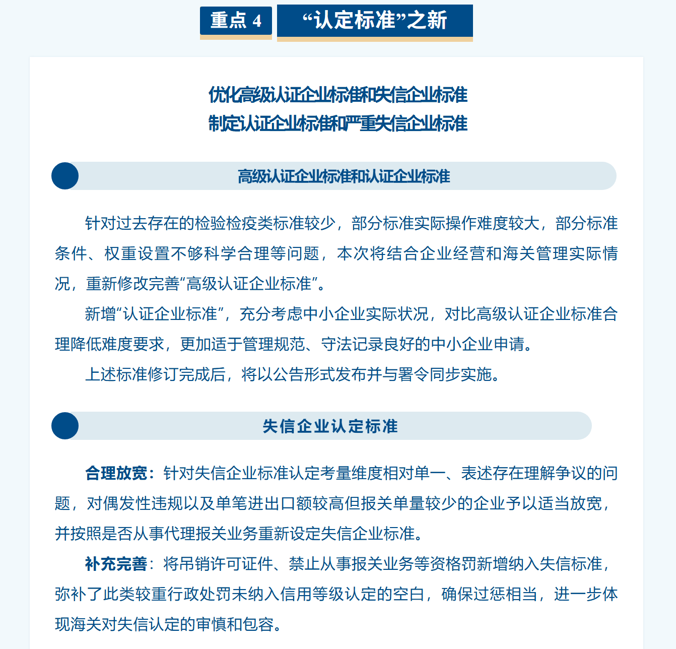
重磅新政!| 踏马迎新--海关总署第282号令来了
时间:2026-01-15 来源:中国海关信用管理 关键词:AEO认证新标准,AEO认证辅导,信用管理办法,一诺咨询 浏览量:96
重磅新政!| 踏马迎新--海关总署第282号令来了
中国海关信用管理
2026年1月15日 09:05
北京
上一篇:中华人民共和国海关注册登记和备案企业信用管理办法(海关总署令第282号)
下一篇:商务部公告2025第61号 公布对境外相关稀土物项实施出口管制的决定
返回列表
公司新闻
• 2024年“TFC.涉外企业海关事务合...
• 一诺AEO认证客户登报啦
• 一诺咨询:AEO认证辅导现场
• 一诺咨询邢玉平老师应邀至菜鸟集...
• 2022年商品编码对应税率与申报要...
• AEO新规及新高级认证标准研修班...
活动通知
培训《加工贸易保税合规管理及海关事务稽查风险控制》2026/5/21-22 苏州
培训《关务归类穿透合规三板斧:规则、税管、AI》2026/4/16-17 苏州
培训《高级认证标准重难点解析与AEO体系符合性审核技能》2026/4/9-10 苏州
培训《进出口业务合规管理与审计技能提升研修班》2026/3/26-27 苏州
0512-68224205
在线客服
新浪微博
扫一扫,关注微信公众号
返回顶部
首页
电话
QQ