关于一诺
|
联系一诺
|
会员服务
中文
英文
首页
动态资讯
关务咨询
AEO认证
关务内审
客户案例
培训与沙龙
延伸服务
首页
动态资讯
关务咨询
AEO认证
关务内审
客户案例
培训与沙龙
延伸服务
关于一诺
联系一诺
会员服务
首页
> >
最新培训活动
最新培训活动
公开课简介
关务内审员
专题内训
年度太湖论坛
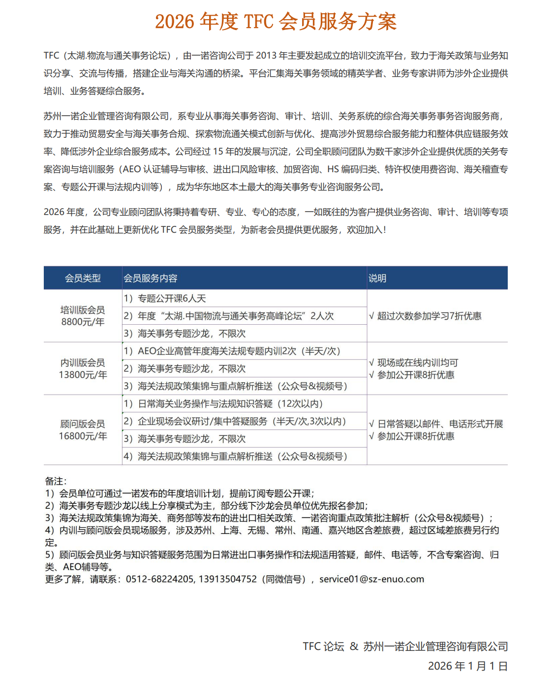
2026年度关务系列课程计划&TFC会员优惠方案
时间:2025-12-16 来源:一诺咨询,太湖论坛,关务视角 关键词:2026年度培训计划,关务培训,年度咨询计划 浏览量:446
一、2026年度课程服务计划
二、TFC会员优惠打包服务
上一篇:培训《进出口业务合规管理与审计技能提升研修班》2026/3/26-27 苏州
下一篇:TFC沙龙:《中国出口管制及制裁法规解读与实操》 2025/10/24 PM
返回列表
公司新闻
• 2024年“TFC.涉外企业海关事务合...
• 一诺AEO认证客户登报啦
• 一诺咨询:AEO认证辅导现场
• 一诺咨询邢玉平老师应邀至菜鸟集...
• 2022年商品编码对应税率与申报要...
• AEO新规及新高级认证标准研修班...
活动通知
培训《加工贸易保税合规管理及海关事务稽查风险控制》2026/5/21-22 苏州
培训《关务归类穿透合规三板斧:规则、税管、AI》2026/4/16-17 苏州
培训《高级认证标准重难点解析与AEO体系符合性审核技能》2026/4/9-10 苏州
培训《进出口业务合规管理与审计技能提升研修班》2026/3/26-27 苏州
0512-68224205
在线客服
新浪微博
扫一扫,关注微信公众号
返回顶部
首页
电话
QQ